Digitaler Servo Regler
- oerk
- Administrator
- Beiträge: 5636
- Registriert: Di 23. Apr 2013, 23:36
- Wohnort: Fürstenzell
- Kontaktdaten:
Re: Digitaler Servo Regler
So, jetzt mal zum Stand, nicht dass ihr denkt hier tut sich nix.
Hab mich nochmal dahinter geklemmt und rausgefunden wie das mit den Regelkurven funktioniert: Mathematiker ich nicht bin, aber irgendwann hat es zufriedenstellend geklappt.
Das ganze ins Programm übertragen, den Schalter für die Regelkurve durch ein Poti ersetzt, und eine graphische Darstellung gebastelt: Und ein bisschen Menüführung dazu: Bei Testrunden erwies sich das als sehr fein dosierbar, die Einstellmöglichkeiten lassen eigentlich keine Wünsche offen.
Allerdings läuft das ganze nur bis 27V stabil, danach gibt es Aussetzer bei der Stromversorgung, bei 30V geht praktisch gar nix mehr. Und ich hab mal wieder eins dieser Module gekillt, weil ich blöd an den Stecker gekommen bin: Die Dinger sind billig, leicht verfügbar, und leider auch leicht tot zu kriegen. Die endgültige Version braucht was besseres.
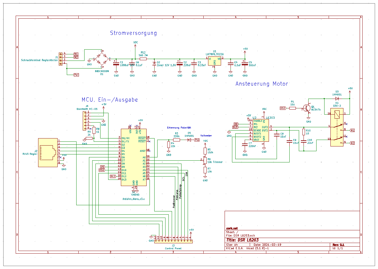
Deswegen bastle ich parallel schon an einem besseren Schaltplan: Als nächsten Schritt geht es darum, die einzelnen Module auf Lochraster aufzubauen und zu testen.
Wenn das alles erledigt und getestet und die Software angepasst ist, kann man sich erst an ein Platinenlayout machen.
Und Helmut hat in der Zwischenzeit einiges zum Thema Bluetooth rausgefunden.
Hab mich nochmal dahinter geklemmt und rausgefunden wie das mit den Regelkurven funktioniert: Mathematiker ich nicht bin, aber irgendwann hat es zufriedenstellend geklappt.
Das ganze ins Programm übertragen, den Schalter für die Regelkurve durch ein Poti ersetzt, und eine graphische Darstellung gebastelt: Und ein bisschen Menüführung dazu: Bei Testrunden erwies sich das als sehr fein dosierbar, die Einstellmöglichkeiten lassen eigentlich keine Wünsche offen.
Allerdings läuft das ganze nur bis 27V stabil, danach gibt es Aussetzer bei der Stromversorgung, bei 30V geht praktisch gar nix mehr. Und ich hab mal wieder eins dieser Module gekillt, weil ich blöd an den Stecker gekommen bin: Die Dinger sind billig, leicht verfügbar, und leider auch leicht tot zu kriegen. Die endgültige Version braucht was besseres.
Deswegen bastle ich parallel schon an einem besseren Schaltplan: Als nächsten Schritt geht es darum, die einzelnen Module auf Lochraster aufzubauen und zu testen.
Wenn das alles erledigt und getestet und die Software angepasst ist, kann man sich erst an ein Platinenlayout machen.
Und Helmut hat in der Zwischenzeit einiges zum Thema Bluetooth rausgefunden.
Der Zigarettenanzünder ist kaputt.
Re: Digitaler Servo Regler
Goiles Projekt
Hab das Display ja in einem kurzen Filmchen Arbeiten gesehen...Beeindruckend

Hab das Display ja in einem kurzen Filmchen Arbeiten gesehen...Beeindruckend
.....lieber am Lenkrad drehen als am Rad.....
- Servomicha
- Beiträge: 183
- Registriert: So 12. Mai 2013, 22:25
- Berlinservo
- Beiträge: 382
- Registriert: Mo 22. Feb 2016, 18:13
- Wohnort: sagt ja der Name schon
Re: Digitaler Servo Regler
Spitzenmäßig !!!
Das ist für mich das spannendste Projekt in der letzten Zeit
Wie schon mal erwähnt würde sehr gut zu meinen Drift-Kurven passen, komme auch da langsam voran...
Guckst Du...
https://www.youtube.com/watch?v=0VZhR4AqsG4
Das ist für mich das spannendste Projekt in der letzten Zeit
Wie schon mal erwähnt würde sehr gut zu meinen Drift-Kurven passen, komme auch da langsam voran...
Guckst Du...
https://www.youtube.com/watch?v=0VZhR4AqsG4
- oerk
- Administrator
- Beiträge: 5636
- Registriert: Di 23. Apr 2013, 23:36
- Wohnort: Fürstenzell
- Kontaktdaten:
Re: Digitaler Servo Regler
Gar nicht wahr, das spannendste Projekt sind die Driftkurven! Ich bin gerade sehr beeindruckt.
Der Zigarettenanzünder ist kaputt.
- Servomicha
- Beiträge: 183
- Registriert: So 12. Mai 2013, 22:25
Re: Digitaler Servo Regler
Berlinservo hat geschrieben: So 21. Feb 2021, 18:08 Spitzenmäßig !!!![]()
![]()
![]()
Das ist für mich das spannendste Projekt in der letzten Zeit
Wie schon mal erwähnt würde sehr gut zu meinen Drift-Kurven passen, komme auch da langsam voran...![]()
![]()
Guckst Du...
https://www.youtube.com/watch?v=0VZhR4AqsG4
Action speak louder than words!
Re: Digitaler Servo Regler
ich finde beide projekte spannend und toll. am besten wird es sein mit digitalen regler die driftkurven zu fahren . also grössten
euch beiden und natürlich auch helmut

Alufelgenschmiede Österreich 

-
Customizer
- Beiträge: 152
- Registriert: Di 17. Dez 2013, 17:55
- Kontaktdaten:
Re: Digitaler Servo Regler
Alter Falter,
Ich hab nur Hauptschule, kann ich das Ding auch nachher bedienen.
Gruß Andreas
Ich hab nur Hauptschule, kann ich das Ding auch nachher bedienen.
Gruß Andreas
diskutiert mit uns direkt im Discord unter
https://discord.gg/tCZwMgZ
besucht mich auf http://www.servotuning.de
Und natürlich http://www.carrerawiki.de
https://discord.gg/tCZwMgZ
besucht mich auf http://www.servotuning.de
Und natürlich http://www.carrerawiki.de