Mein Hobbyprivatbastelprojekt Zeitmessung

Vorstellung/who-is-who, Links, eBay-Gelaber und Allgemeines kommt hier rein...
Benutzeravatar
Ronny
Beiträge: 548
Registriert: Mi 6. Mär 2019, 09:38
Wohnort: Irgendwo im Wienerwald :)

Mein Hobbyprivatbastelprojekt Zeitmessung

Beitrag von Ronny »

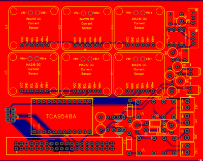
Da mein Krankenstand lange angehalten hat und ich nicht will das mir langweilig wird habe ich mein Köpfchen ein wenig angestrengt und das ist dabei heraus gekommen:
Bildschirmfoto_2026-04-09_12-52-03.png
Das "Ding" kann bis jetzt :
Zeitmessung mittels Stromsensor auf beiden Spuren
Geschwindigkeitsmessung oder Zwischenzeit (einstellbarer Abstand) mit ebenfalls 2 Stromsensoren

Oldshool Led Matrix Display 18x32 werde ich erweitern auf 18x40
Dort wird die Runde pro Fahrer und bei Messung kurz die KM/h angezeigt
Bei Start natürlich eine animierte Startampel :)

Tankschiene :
Erkennung einfahrt von Auto (danach Relais schaltet) Auto bleibt stehen (in der Tankzone) Meßspannung liegt an der Zone an und erkennt ob Auto steht und es wird getankt.
Wenn Auto voll schaltet Relais wieder und weiter gehts.
Mittels Poti und Led kann man den Schwellwert (Auto erkannt) an der Platine einstellen.

Das ganze wird von einem Raspberry (mindestens PI4) gesteuert.

Grobe Software habe ich fertig. Der Feinschliff fehlt noch aber das mache ich dann sobald die Platinen da sind.

Vielleicht baue ich noch auf die Platine die Steuerung einer Startampel ein.

Falls wer Ideen hat nur gerne her damit :)

Hier noch der Link zum kleinen Video.

Achja der Raspi hängt sich entweder ind Heimnetz oder er macht einen Hotspot.
Dann kann man sich per Handy/Tablet damit verbinden. im Video hab ichs mit meinem handy gemacht.
Der HDMI Ausgang ist natürlich auch aktiv und Zeigt alles was man am Handy auch sieht..

Ich könnte noch Frühstarterkennug einbauen......

https://youtube.com/shorts/o3hCBuMXEM0
Neues Projekt gestartet. " AMPTRACK" :) :thumbsup:

D132 Technik im Servo 140 Auto.
Neuer Decoder - Neue Software und schon mit 6 Autos auf der S140 unterwegs. :dancing:
SD140 :)

Helldriver
Beiträge: 104
Registriert: Sa 6. Jan 2024, 21:55
Wohnort: Mülheim an der Ruhr

Re: Mein Hobbyprivatbastelprojekt Zeitmessung

Beitrag von Helldriver »

Hmmmmm ????
Warum ????
Ist irgendwas nicht richtig an der STZ ???
Ghairacer oder Light and Time gehen doch auch.
Was soll jetzt noch angezeigt werden ???

Helldriver
Beiträge: 104
Registriert: Sa 6. Jan 2024, 21:55
Wohnort: Mülheim an der Ruhr

Re: Mein Hobbyprivatbastelprojekt Zeitmessung

Beitrag von Helldriver »

Oder geht es nur um den Paralellport ???
Und oder den Anschluss am TV/Monitor ????

Benutzeravatar
Ronny
Beiträge: 548
Registriert: Mi 6. Mär 2019, 09:38
Wohnort: Irgendwo im Wienerwald :)

Re: Mein Hobbyprivatbastelprojekt Zeitmessung

Beitrag von Ronny »

Muß ich mich da jetzt echt rechtfertigen?

Ich mache es weils mir Spaß macht. Weil man es kann und weils geht.

Aufzwingen will ich dir nichts :) in erster Linie will ich das mit euch teilen.

STZ hab ich nicht und werd ich auch nicht so leicht bekommen. Also mach ich mir sowas selber....was ist so schlecht dran ?? :)
Neues Projekt gestartet. " AMPTRACK" :) :thumbsup:

D132 Technik im Servo 140 Auto.
Neuer Decoder - Neue Software und schon mit 6 Autos auf der S140 unterwegs. :dancing:
SD140 :)

Helldriver
Beiträge: 104
Registriert: Sa 6. Jan 2024, 21:55
Wohnort: Mülheim an der Ruhr

Re: Mein Hobbyprivatbastelprojekt Zeitmessung

Beitrag von Helldriver »

Achso, ja dann.
Sorry

Helldriver
Beiträge: 104
Registriert: Sa 6. Jan 2024, 21:55
Wohnort: Mülheim an der Ruhr

Re: Mein Hobbyprivatbastelprojekt Zeitmessung

Beitrag von Helldriver »

bin gespannt wenn es fertig ist

Helldriver
Beiträge: 104
Registriert: Sa 6. Jan 2024, 21:55
Wohnort: Mülheim an der Ruhr

Re: Mein Hobbyprivatbastelprojekt Zeitmessung

Beitrag von Helldriver »

Und in Zukunft für mich auf meinem Merkzettel.
EINFACH MAL MEINE FRESSE HALTEN.

Sigi
Beiträge: 101
Registriert: Mo 11. Dez 2023, 06:02

Re: Mein Hobbyprivatbastelprojekt Zeitmessung

Beitrag von Sigi »

Gibt's die STZ überhaupt noch? Ich dachte die wäre nicht mehr verfügbar?
Bin schon gespannt wenn die Platinen eintreffen, wie das dann läuft. Sofern wir ein Ösi-Treffen zustande bringen will ich das mal live sehen :D

Benutzeravatar
Ronny
Beiträge: 548
Registriert: Mi 6. Mär 2019, 09:38
Wohnort: Irgendwo im Wienerwald :)

Re: Mein Hobbyprivatbastelprojekt Zeitmessung

Beitrag von Ronny »

Ach wir sollten uns schon treffen. Das kriegenbwir schon irgendwie hin.

Platinen bekomm ich dienstag. Da wird mal fleissig gelötet und getestet. Dann weitergemacht an der ui.

@helldriver..... kein ding. Alles gut 👍🏻
Neues Projekt gestartet. " AMPTRACK" :) :thumbsup:

D132 Technik im Servo 140 Auto.
Neuer Decoder - Neue Software und schon mit 6 Autos auf der S140 unterwegs. :dancing:
SD140 :)

Benutzeravatar
oerk
Administrator
Beiträge: 5661
Registriert: Di 23. Apr 2013, 23:36
Wohnort: Fürstenzell
Kontaktdaten:

Re: Mein Hobbyprivatbastelprojekt Zeitmessung

Beitrag von oerk »

Also, ich finde den Ansatz gut. Warum sollte man da nicht mit einem frischen Gehirn rangehen?

Hast du die Hardware schon getestet? Oder ist das ein "es muss gehen"?
Ronny hat geschrieben: Do 9. Apr 2026, 13:10 Grobe Software habe ich fertig. Der Feinschliff fehlt noch aber das mache ich dann sobald die Platinen da sind.
Sehr gut, das heißt du hast 90% der Entwicklung geschafft, welche 10% des Aufwandes benötigen. Die letzten 10% benötigen 90% des Aufwandes ;)

Das heißt, der Raspi steuert die Hardware und stellt einen Webserver für die Clients zur Verfügung. Da finde ich einen Raspi 4 schon etwas heftig, die Dinger sind ja auch nicht mehr billig. Ich habe mal angefangen (aber mangels Zeit aufgegeben), dasselbe Konzept auf einem ESP32 zu verwirklichen. Geht auch, man muss es halt schlank halten. Hat aber den Riesenunterschied, dass der ESP32 echtzeitfähig ist und damit die Zeiten zumindest im Prinzip genauer sein sollten.
Der Zigarettenanzünder ist kaputt.

Antworten